In a previous post, we discussed the principles of Global Reporting Format (GRF), what to expect and how to get prepared for its implementation.
It is a common misbelief that GRF applies only to airports with winter conditions. Runway surface condition is one of the major contributors in runway accidents/incidents impacting runway safety. Assessing and reporting the runway condition is necessary in order to provide the flight crew with the information needed for the safe operation of the aeroplane. This is true everywhere, not only at airports with winter conditions.
In this blog post, we want to emphasize the importance of implementing GRF at airports with non-winter conditions, as the ICAO Friction Task Force developed the concept for global application as stated by ICAO:
The global reporting system and format has been designed to cover all the world’s climatic zones. To achieve this, the global reporting system and format has a flexibility mechanism which States may use if a State never experiences ice, snow or frost.
GRF is a mandatory requirement for all airports
Globally, all movement areas are exposed to a multitude of climatic conditions. Any significant change in the condition must be reported all year round, regardless of the geographical location of the airport.
The GRF methodology requires every aerodrome operator to assess the runway surface conditions whenever water, snow, slush, ice or frost are present on an operational runway. From this assessment, a runway condition code (RWYCC) and a description of the runway surface are reported which can be used by the flight crew for aeroplane performance calculations.
Any changes in conditions must be reported without delay with all other pertinent information that has to be taken into consideration such as rubber deposit or friction characteristics of the pavement.
In countries with non-winter conditions, water is the critical contaminant. Water on top of rubber deposits, standing water or even just wet surface can be very slippery and for safety reasons must be reported as they may affect the aircraft’s performance and will therefore need to be considered by the pilot when doing performance calculations. Thick water layers may also affect take-off or landing performance of aircrafts and therefore impact the safety of aircraft operations.
The global reporting formats is a matter of safety and all airports must implement it.
Assessing runway surface condition at airports with non-winter conditions
At airports with non-winter conditions, the assessment shall begin when there is a significant change in runway surface condition due to water. The process consists in assessing the depth and coverage of water on each third of the runway. It is highly important that the personnel conducting the visual observation know the layout and surface conditions of the runway, such as areas with drainage issues, as these will need to be focused on.
From this assessment, a runway condition code (RWYCC) is determined for each third of the runway. The runway condition assessment matrix (RCAM) is used for this purpose. The RCAM reflects the runway braking capability as a function of the surface conditions.
In cold countries where the airport is exposed to snow and ice, the runway inspector uses the full version of RCAM to report the runway condition. In countries where the airports are not exposed to snow and ice, water is considered as the only contaminant and the inspector only uses the sections of RCAM that are related to water.
The red arrows in the table below show the runway condition codes (6, 5, 3, 2) and assessment criteria that need to be considered in those regions. In principle the other codes are not applicable in airports without snow.

2 The aerodrome operator may assign a higher runway condition code (but no higher than code 3) for each third of the runway.
Reporting the runway surface condition
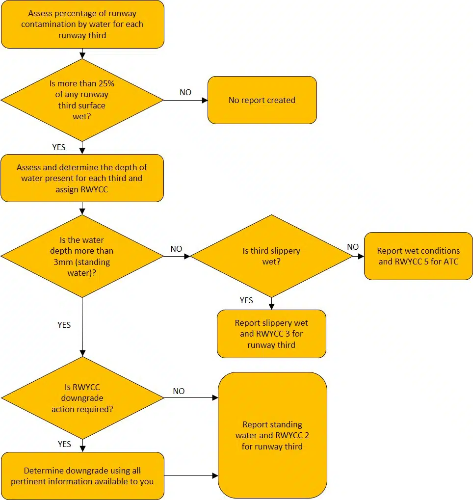
Assessment of the runway condition may trigger the reporting process through a formal runway condition report (RCR). ICAO has published the following flowchart to help airport operators determine when to report runway conditions and what to report.
If no RCR is published from the airport, pilots should consider that the runway is dry (6).

Reporting “Wet” versus “Slippery wet” condition: It is only when the friction characteristics are satisfactory that a Runway condition code of 3 (“wet”) is reported. If friction values are below required limits, the surface texture needs to be improved or rubber accumulation removed from the surface. In that case, a Runway condition code of 3 (“Slippery wet”) must be reported. This can be assessed using friction measuring equipment such as Skiddometer BV11 VI. it is essential to have periodical friction testing program agreed at all airports to prevent the “slippery wet” situation and conduct necessary improvements in a timely manner.
The implementation of GRF methodology heavily depends on qualified runway inspectors. Tools like the Global Runway Reporter could facilitate their work by automating the determination of the runway condition code (RWYCC) with the RCAM and the process of publishing runway condition reports (RCRs).
comments